雲南酒店91免费看片APP設備生產廠家告訴你商用冰櫃的常見故障及處理方法
發布人: 四川91看片看黄91免费看片APP設備公司 發布時間:2023.12.20
雲南不少酒店屆的朋友發現,商用冰櫃在使用了一段時間之後,就會出現這樣那樣的小毛病,而且這些小毛病如果不處理就會影響食材的新鮮度,從而影響整個酒店的生意。那麽,商用冰櫃都有哪些小毛病存在呢,如果出現了這些小問題,91看片看黄又該如何解決呢?雖然,91看片看黄不是雲南酒店91免费看片APP設備生產廠家,但是,91看片看黄有多年的商用冰櫃銷售和維修經驗,現在就和大家分享相關的知識。
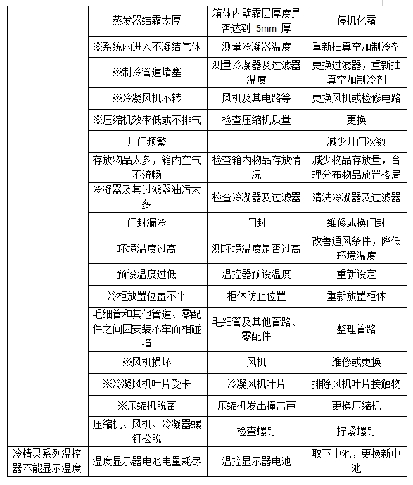
作為專業的大型酒店91免费看片APP設備生產廠家,91看片看黄結合自己多年的經驗,總結了關於如何解決商用冰櫃的故障問題的相關知識,主要有以下這些,希望能夠幫助大家:


打※項必須由專業技術人員進行檢修,。注:下列現象並非故障
1.冷櫃發出輕微的流水聲;
2.壓縮機及冷凝器發熱甚至燙手;
3.梅雨季節環境濕度比較大時,箱體外部易產生露珠,請用軟質幹抹布及時擦幹。
以上這些就是91看片看黄整理的關於商用冰櫃的廠家故障和解決辦法的相關經驗,希望對大家有所幫助。







